An Gina akan Ka'idoji na Zamani

An gina myID ɗinku akan ka'idodin asalin dijital da aka amince da su a duniya:

Decentralized Identifiers (DiD)

An wakilci asalinku ta amfani da ka'idodin DiD, suna ba ku ikon sarrafa bayananku kuma suna ba da damar zaɓar abin da za a bayyana.

ICAO Digital Travel Credential

Muna bin ka'idodin ICAO DTC, tabbatar da cewa asalinku na dijital ya cika ka'idodin duniya na tafiya da tabbatarwa.

Fasahohin Sirri

MasterCode, TrustCodes, da imel marasa suna suna aiki tare don kare sirrinku yayin kowace tabbatarwa.

how_it_works_page.interop_title

how_it_works_page.interop_text

Yadda Rajista da Tabbatarwa ke Aiki

Wannan zane yana nuna cikakken kwararar daga rajista zuwa tabbatarwa ta ketare iyakoki. Bayananku na sirri suna zaune a na'urarku - ana raba hashes na cryptographic kawai.

Kwararar Rajista da Tabbatarwa na myID
Rajista

Mai amfani yana yin rajista ta app ko USSD, ana samar da ID na dijital a cikin gida

An Kare Sirri

Ana adana hashes kawai a cikin rajista, ba bayanan sirri na asali ba

Siffofin da yawa

App na wayar hannu mai wayo, USSD na wayar al'ada, ko takardar TD1 ta zahiri

Sakamakon Tabbatarwa

An tabbatar da matsayin da aka tabbatar ba tare da fallasa cikakkun bayanan sirri ba

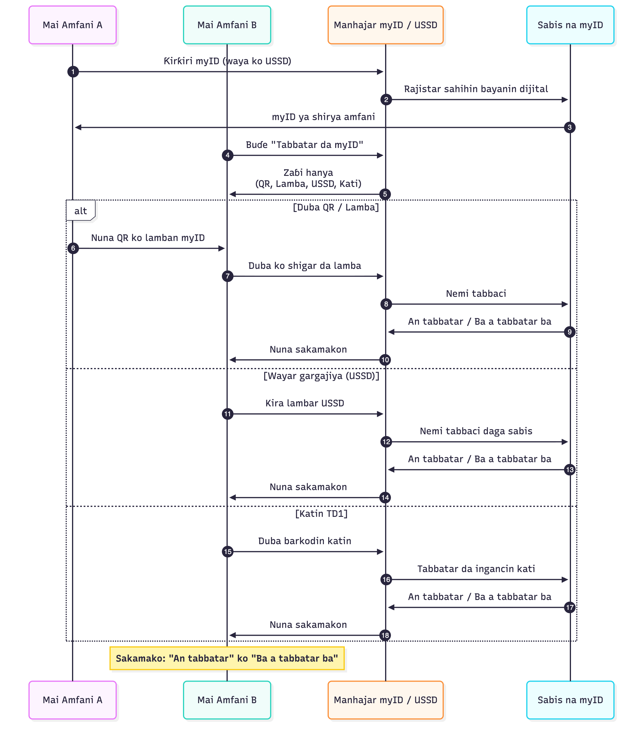
Jerin Tabbatarwa

Dubi yadda tabbatar da asali ke faruwa tsakanin masu amfani biyu a ketare iyakoki - ko ta wayoyi masu wayo, wayoyi na al'ada, ko takardun shaida na zahiri.

Zanen Jerin Tabbatarwa na myID

Hanyoyin Tabbatarwa Uku

Duba QR / Lambar

Mai amfani A yana nuna lambar QR, Mai amfani B yana duba don tabbatarwa

Wayar Al'ada (USSD)

Buga lambar tabbatarwa ta hanyar menu na USSD - ba a buƙatar wayar hannu mai wayo

Duba Takardar TD1

Duba lambar Aztec a kan takardar zahiri don tabbatarwa ba tare da intanet ba

Shirye don Ketare Iyakoki

Duk hanyoyin suna aiki a ketare iyakokin Afirka tare da sakamako iri ɗaya da aka amince

Yanayin Tabbatarwa na Ketare Iyakoki

Waya Mai Wayo zuwa Waya Mai Wayo

Wani Batanzania yana tabbatar da abokin aikin Kenya ta amfani da app ɗin myID. Tabbatarwar tana tabbatar da asali ba tare da bayyana cikakkun bayanan sirri ba.

Tanzania Kenya

Tabbatarwa ta Waya Mai Al'ada

Wani ɗan kasuwa na Najeriya yana tabbatar da abokin ciniki na Ghana ta hanyar lambobin USSD. Mai sauƙi, mai sauƙin samu, kuma mai aminci.

Nigeria Ghana

Tabbatarwa ta Takardar TD1

A kan iyaka, wakilin hukuma yana duba lambar Aztec a takardar TD1 ta zahiri, yana tabbatar da asalin mai riƙe nan take akan hanyar sadarwar myID.

TD1 Slip Aztec Scan

how_it_works_page.scenario_api_title

how_it_works_page.scenario_api_text

Business API

Sirri tun Farko

Sirrinku yana da muhimmanci ga myID Africa. Mun gina sirri cikin kowane bangare na tsarin.

Rage Bayanai

Raba bayanan da ake buƙata kawai don kowace tabbatarwa. Kuna sarrafa abin da za a bayyana.

Tabbatarwa ta Tushen Hash

Tabbatarwa tana amfani da hashes na cryptographic, ba bayanan sirri na asali ba. Bayananku suna ci gaba da samun kariya.

Babu Raba Bayanai marar Buƙata

Tabbatarwa ta ketare iyakoki ba yana nufin fallasa bayananku a ketare iyakoki ba. Muna tabbatar ba tare da raba fiye da kima ba.

how_it_works_page.user_control_title

how_it_works_page.user_control_text

Kuna Shirye don Samun myID Dinku?

Ku haɗu da miliyoyin 'yan Afirka da ke amincewa da myID don tabbatar da asali ta ketare iyakoki mai aminci.