Built on Modern Standards

Your myID is built on internationally recognised digital identity standards:

Decentralized Identifiers (DiD)

Your identity is represented using DiD standards, giving you control over your data and enabling selective disclosure.

ICAO Digital Travel Credential

We follow ICAO DTC specifications, ensuring your digital identity meets international standards for travel and verification.

Privacy Technologies

MasterCode, TrustCodes, and anonymized emails work together to protect your privacy during every verification.

Cross-Border Interoperability

Designed to work seamlessly across African borders, enabling trusted verification between participating countries.

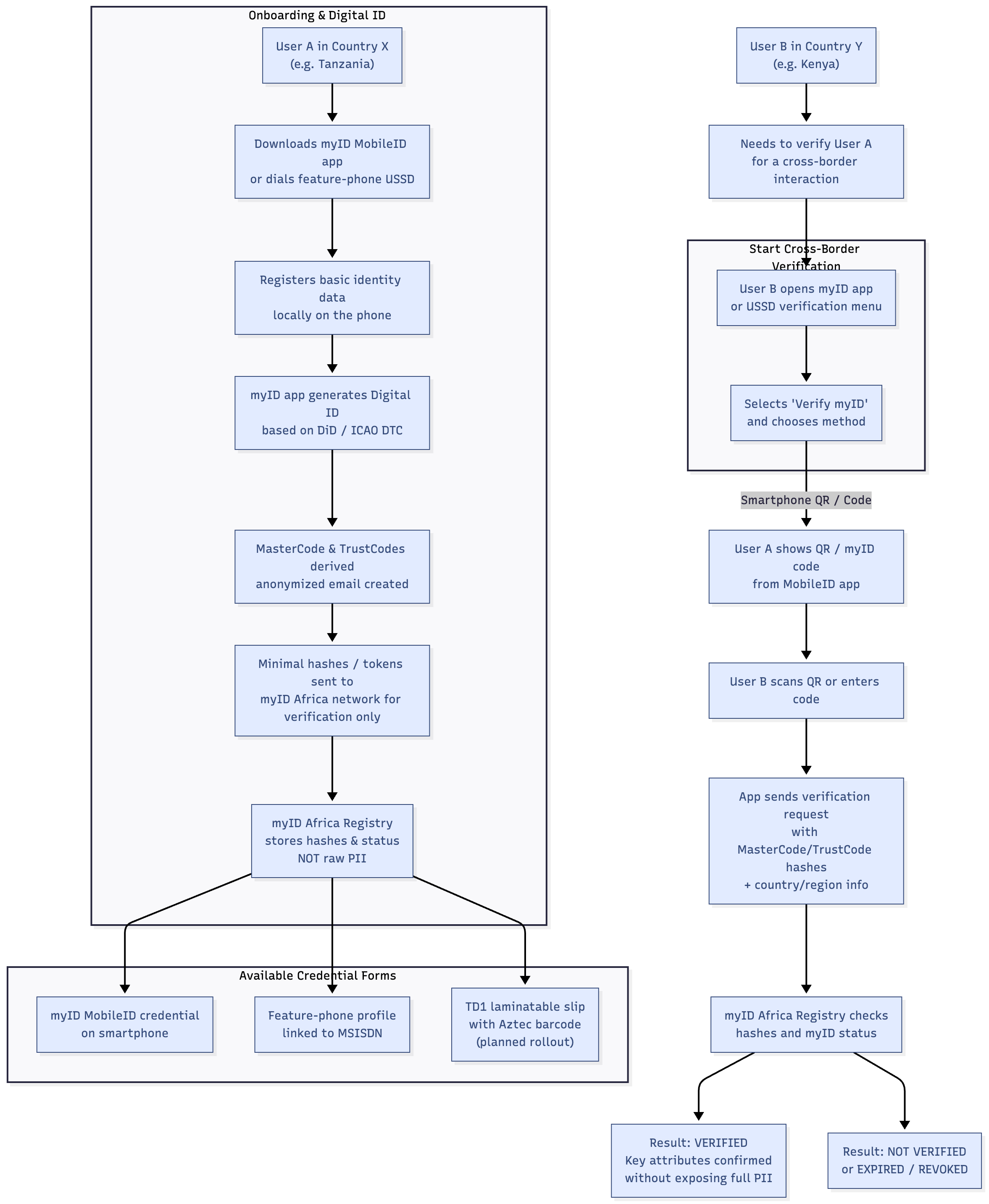
How Onboarding & Verification Works

This diagram shows the complete flow from user onboarding to cross-border verification. Your personal data stays on your device - only cryptographic hashes are shared for verification.

myID Onboarding and Verification Flow
Onboarding

User registers via app or USSD, Digital ID generated locally

Privacy Protected

Only hashes stored in registry, not raw personal data

Multiple Formats

Smartphone app, feature phone USSD, or TD1 physical slip

Verification Result

Verified status confirmed without exposing full personal details

Verification Sequence

See exactly how identity verification happens between two users across borders - whether using smartphones, feature phones, or physical ID slips.

myID Verification Sequence Diagram

Three Verification Methods

QR / Code Scan

User A shows QR code, User B scans to verify instantly

Feature Phone (USSD)

Dial verification code via USSD menu - no smartphone needed

TD1 Slip Scan

Scan Aztec barcode on physical slip for offline-capable verification

Cross-Border Ready

All methods work across African borders with the same trusted result

Cross-Border Verification Scenarios

Smartphone to Smartphone

A Tanzanian verifies a Kenyan colleague using the myID app. The verification confirms identity without revealing unnecessary personal details.

Tanzania Kenya

Feature Phone Verification

A Nigerian merchant verifies a Ghanaian customer via USSD codes. Simple, accessible, and secure.

Nigeria Ghana

TD1 Slip Verification

At a border crossing, an agent scans the Aztec barcode on a physical TD1 slip, instantly verifying the holder's identity against the myID network.

TD1 Slip Aztec Scan

Business API Verification

Organisations integrate with the myID API to verify customers programmatically during onboarding or transactions.

Business API

Privacy by Design

Your privacy is fundamental to myID Africa. We've built privacy into every aspect of the system.

Data Minimization

Only share the minimum information needed for each verification. You control what's disclosed.

Hash-Based Verification

Verification uses cryptographic hashes, not raw personal data. Your information stays protected.

No Unnecessary Data Sharing

Cross-border verification doesn't mean exposing your data across borders. We verify without over-sharing.

User Control

You decide what to share and with whom. Revoke access at any time and maintain full control over your identity data.

Ready to Get Your myID?

Join millions of Africans who trust myID for secure, cross-border identity verification.